
NerdWallet
Redesigning a Loan Application Journey to Improve Lender Matching
Overview
SUMMARY
NerdWallet UK’s business loans marketplace matches small business owners with suitable loan products using dynamic questioning and lender eligibility criteria. I led a redesign of the application journey to reduce drop-off and improve completion by restructuring the form around users’ mental models.
ROLE
Product Designer
TEAM
Cross-functional team of 6
outcome
+25%
application completion
-15%
early-step drop-off
+8%
partner conversion
Context
The challenge
The loan application journey failed to convert users, while also failing to capture the intent and urgency signals required for accurate lender matching. This led to low form completion, sub-optimal matches, and inconsistent lead quality across the marketplace.
BUSINESS OPPORTUNITY – HYPOTHESIS
If we restructured the journey around how users think about applying for a business loan, we expected to increase conversion by 20–30%, improve application completion by 25–35%, and deliver higher-quality leads through better lender matching.
Results & Impact
I worked as the product designer within a cross-functional team of six, partnering closely with product, engineering and partnerships.
I led the redesign end-to-end, with responsibility for:
- Using funnel data, session replays and user research to diagnose where the experience was breaking down
- Defining what to prioritise and what to defer, balancing impact and risk
- Designing and validating the restructured application flow, including question sequencing and copy
- Running usability testing to de-risk the solution before engineering handoff
- Aligning with stakeholders on success criteria and post-launch measurement
Meet George,
Our persona
We created a persona to help align the team around a shared understanding of the user when making design decisions.

How we approached the problem
STARTING WITH RESEARCH & INSIGHTS
Behavioural analysis using funnel data
Funnel analysis and session replays showed where users were dropping out of the application.


Validating question clarity and framing
We tested whether the wording of key questions supported user understanding and progression.

Card sorting study
We used a card sort to understand how users group loan application questions, informing a restructure of the application around user expectations and reducing early friction.
94%
Of participants grouped loan intent questions together,
indicating strong agreement on how these concepts relate
94%
Of participants grouped personal details together,
treating personal information as a separate concern from the loan itself or the business applying for it.
81%
Of participants grouped business setup questions together,
indicating that users distinguish between describing their business and assessing its finances.





WHAT WE PRIORITISED & WHY
Based on these insights, we prioritised a clearer form structure and earlier intent capture as the highest-impact changes, before investing in more complex optimisation.

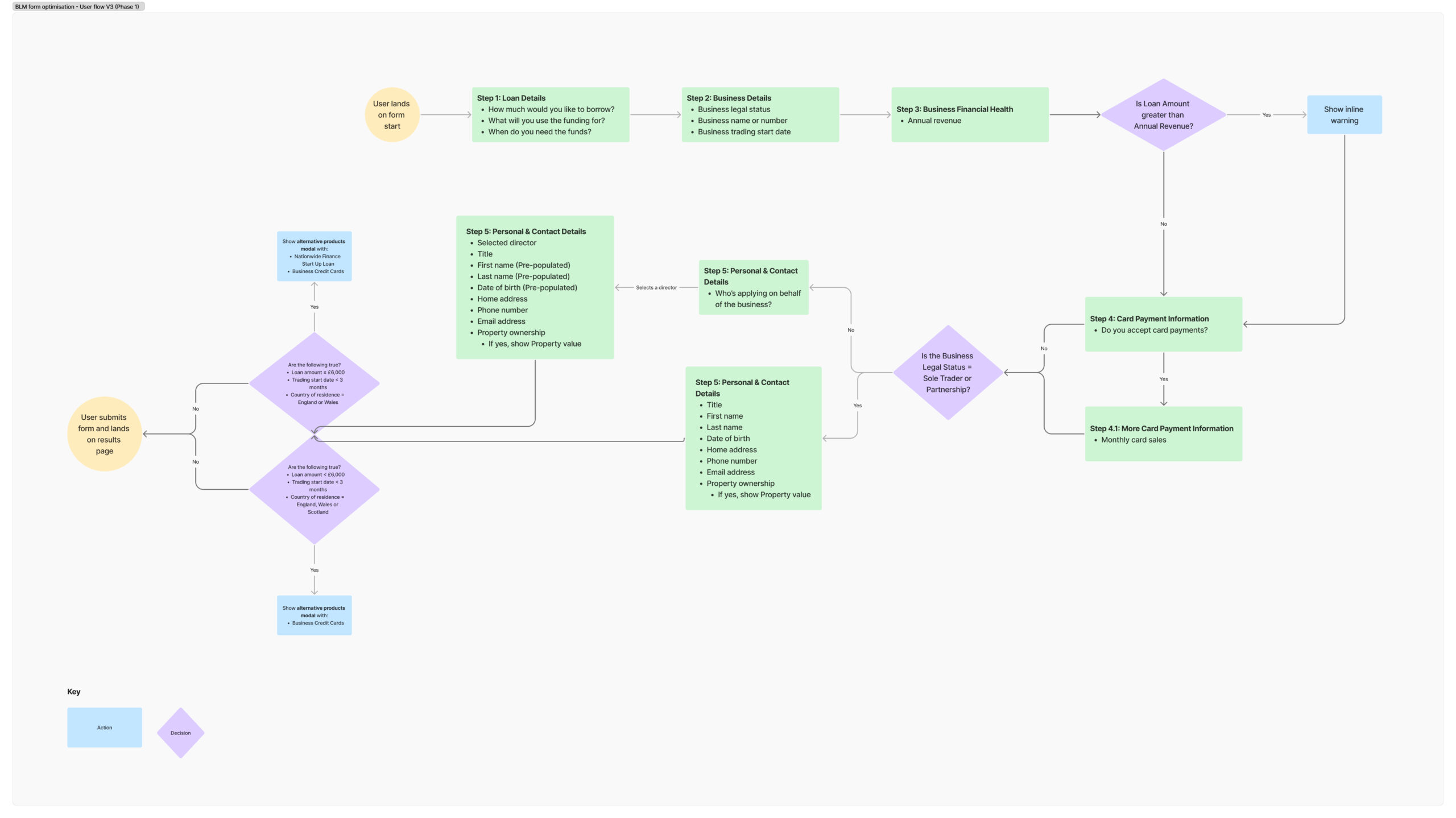
To support this phased approach, I created two user flows: a Phase 1 flow that reflected the prioritised structural changes we could validate quickly, and a future-state flow to align the team on how the application could evolve once those changes proved effective.

Checking the solution before build
We ran a quantitative usability test to validate that the revised flow and question wording were clear enough to support user progression & completion, before committing engineering effort.
100%
understood the purpose of the application from the first step
20 of 20 participants could accurately explain what the form was for and what it would ask.
90%
progressed through the flow without structural confusion
18 of 20 participants moved through the steps as intended, without uncertainty about the structure.
85%
found the questions clear on first read
17 of 20 participants answered key questions without re-reading or clarification.
Impact
- Increased application completion by 25% by clarifying intent early and aligning the flow to user expectations.
- Reduced early-step drop-off by 15% by setting clearer context and urgency at the start of the journey.
- Improved partner conversion by 8% by capturing stronger intent signals to support more accurate lender matching.
Final designs
