Overview

Summary

I led the transformation of a browsing-only vendor directory into a transactional marketplace, defining structured hiring flows, vendor vetting, and escrow payments to remove trust and coordination barriers and enable Vendorspace’s first scalable revenue model.

My role

I led product design for the MVP that introduced:

Outcomes

vendor onboarding completion rate

vendor-hiring transactions processed

revenue stream created

TEAM

Context & Business Problem

Vendorspace started as a vendor discovery directory. Event planners could browse and find vendors, but all hiring, payments, and coordination happened off-platform.

This created three business risks:

  1. No clear monetisation path — value was created but not captured.
  2. Low repeat usage — planners had no reason to return once they found a vendor.
  3. Trust breakdowns — disputes and scams happened outside the product.

The founder’s goal was to evolve Vendorspace into a transactional marketplace where:

  • Event vendors could reliably and consistently find paid gigs.
  • Event planners could safely and easily hire and manage vendors.
  • The business could earn transaction revenue.

This required more than a visual redesign. It required new core workflows.

Screenshots of sections of the previous website
Screenshots of sections of the previous website

Identified user needs

Through interviews with active event planners and vendors already listed on the platform, we found that the biggest blocker was:

Vetting, coordinating, and securing commitment.

Both sides lacked:

  • Clear expectations
  • Secure payments
  • Reliable communication

This shifted the focus from improving browsing to designing a trusted hiring pipeline.

User interview session

Product strategy & tradeoffs

Given time and engineering constraints, we focused on three leverage points:

  1. Vendor quality control → step-based onboarding and approval
  2. Structured hiring → standardised event briefs and vendor responses
  3. Trust in transactions → escrow, payment visibility and status tracking

We intentionally did not build:

  • Full event project management
  • Advanced scheduling tools
  • Negotiation features

Those would have delayed launch and didn’t directly support revenue activation

Our success metric was simple:

Can users complete and pay for hires inside the platform?

Whiteboarding
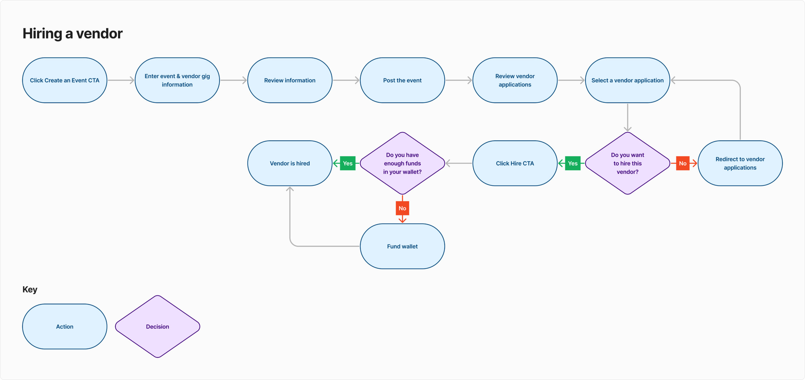
Vendor hiring flow

Key design solutions

  • Progressive, multi-step flow
  • Auto-filled predictable inputs
  • Positioned onboarding as “approval for gigs”, not just sign-up

This balanced marketplace quality control with vendor conversion rates

Broke long forms into progressive steps

Instead of vendor-first browsing, we flipped the model so that:

  1. Planner submits event details
  2. Platform matches relevant vendors
  3. Vendors respond with pricing and availability

This reduced negotiation friction and standardised expectations.

Trust was a conversion barrier, so the wallet design focused on:

  • Clear escrow milestones
  • Transparent fund holding
  • Explicit release conditions & next steps

This supported conversion by lowering perceived risk and support dependency.

Messaging was tied to specific bookings to:

  • Anchor conversations to specific events to preserve context
  • Reduce off-platform coordination
  • Improve accountability

Design system & delivery efficiency

To support fast iteration with engineers:

  • I documented reusable components early
  • Standardised spacing, typography and inputs
  • Reduced one-off UI patterns

This improved:

  • Dev handoff speed
  • UI consistency across new workflows
  • Ability to iterate without visual regressions

Results & Impact

Within the first month of launching the company’s first transaction-based revenue stream:

  • +26% increase in vendor onboarding completion rate (from sign-up start to approval)
  • 681 completed vendor-hiring transactions initiated through the platform
  • Reduced off-platform hiring by moving planners from vendor discovery to paid booking within a single flow.

What I’d improve next

  • Earlier engineering involvement during discovery to reduce late-stage adjustments and rework
  • Smarter vendor matching using reputation scoring, response time weighting and past performance signals